top of page
Justin Michaud
All Posts


Sentinel: Component Selection
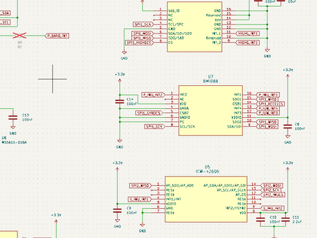
STM32G474 Microcontroller The MCU of the SDL board is an STM32G474, chosen for its extensive peripheral set and processing headroom. With multiple SPI and I²C interfaces, DMA support, and high clock speed, it can handle several sensor streams simultaneously while maintaining precise timestamping for logged data. The STM32 ecosystem and tooling also make firmware development and debugging straightforward during early prototyping. ICM-42670-P BMI088 Multiple IMUs (BMI088 + ICM
Justin Michaud
Mar 122 min read


Sentinel: Early Dev
The Sentinel Data Logger (SDL) began as a compact avionics platform designed to capture high-resolution flight data during experimental rocket launches. Early in development, the focus was on building a robust hardware foundation capable of recording multiple synchronized sensor streams while remaining reliable in the harsh conditions of rocket flight. The board integrates an STM32-based microcontroller with several onboard sensors—including inertial measurement units and bar
Justin Michaud
Feb 11 min read


TALOS Assembly
The rocket used to test the SDL board is based on a modified Mustang kit from AeroTech. The kit provides a solid baseline airframe, which makes it a good starting point for avionics testing while still leaving room for small modifications to accommodate custom payload hardware. Assembly begins with the standard kit components—airframe tube, fins, motor mount, and recovery system—laid out and prepared before construction. Using a kit like this helps keep the structural side o
Justin Michaud
Dec 1, 20251 min read


Robot Arm: Fundamental Issues
Progress on the arm ultimately slowed when the project coincided with one of the busiest academic terms of my program. While J0 was successfully assembled and tested, the remaining joints—particularly J1 and J2—never progressed beyond early prototyping and printed components before the project had to be paused for exams and other priorities. Even within the completed base joint, tuning the controller proved difficult. The low mass of the partially assembled arm combined with
Justin Michaud
Nov 28, 20251 min read


Robot Arm: Controlling J0
Development began with the base joint, J0, which was the first axis to be fully assembled and wired. The joint used a DC motor with an encoder to provide feedback, allowing the system to implement a closed-loop PID controller for position control. Running on the Arduino Mega at roughly a 100 Hz update rate, the controller read encoder feedback, calculated position error, and adjusted motor output to drive the joint toward its target position. Implementing this control loop pr
Justin Michaud
Nov 28, 20251 min read


Robot Arm: Design So Far
This robotic arm was an early personal project aimed at building a fully 3D-printed, six degree-of-freedom manipulator as a learning platform. The arm was designed to reach roughly 60 cm from the base (J0) to the end effector and was powered by DC motors with integrated encoders that I already had access to. Control was handled by an Arduino Mega (ATmega2560), which coordinated motor control and sensor feedback while serving as the main development platform for experimenting
Justin Michaud
Nov 28, 20251 min read


Servo Robotic Arm: Mechanical
In this post I go over the mechanical design of my Servo Robotic Arm
Justin Michaud
Nov 28, 20251 min read


Servo Robotic Arm: Electrical
In this post I go over the simple electrical system present on the Servo robot arm I designed.
Justin Michaud
Nov 28, 20251 min read


Servo Robotic Arm: Firmware
In this post I go over the very simple code used to control my Servo Robotic Arm
Justin Michaud
Nov 28, 20251 min read
bottom of page